爱游戏在线(中国)唯一官方网站
爱游戏在线(中国)唯一官方网站
关于红星
公司简介
组织架构
公司文化
领导介绍
荣誉资质
新闻资讯
爱游戏在线(中国)唯一官方网站
媒体报道
行业新闻
宣传片
爱游戏在线(中国)唯一官方网站
业务版块
加工板块
流通板块
房地产板块
资本运营板块
物业服务板块
党建先锋
联系我们
当前位置:
爱游戏在线(中国)唯一官方网站
>
招标信息
>
招标公告
招标信息
招标公告
中标结果
联系我们
About Us
服务热线
0731-85587533
传真
0731-85585160
公司地址:
长沙市中意一路101号
更多
招标公告
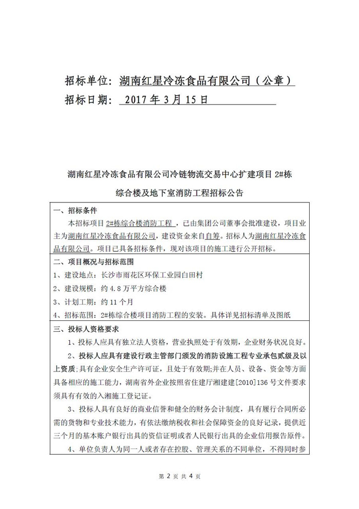
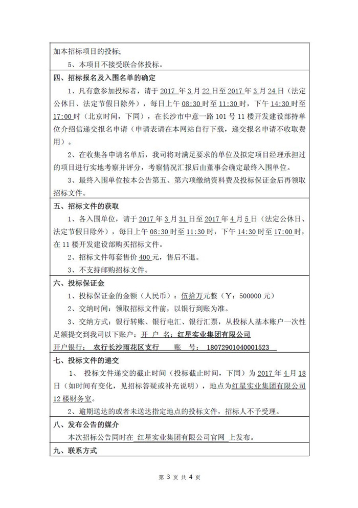
湖南红星冷冻食品有限公司冷链物流交易中心扩建项目2#栋 综合楼及地下室消防工程招标公告
发布日期:2017-3-20 1:27:18
访问次数:
89
信息来源: 互联网
本文标签:
上一篇:湖南红星大市场农产品有限公司 长沙红星农副产品全球采购中心项目 交易区管桩工程招标公告
下一篇:湖南红星冷冻食品有限公司冷链物流交易中心扩建项目2#栋 综合楼及地下室弱电工程招标公告
Copyright 2014-2015 版权所有 爱游戏在线(中国)唯一官方网站 | 备案号:湘ICP备16018303号 | 地址:湖南省长沙市中意一路101号
传真:0731-85585160 | 客户服务:0731-85454395 技术支持:-